Commander-in-Chief Fleet

Commander-in-Chief Fleet
Ensign of the Royal Navy
Ministry of Defence
Member ofAdmiralty Board
Reports toFirst Sea Lord
NominatorSecretary of State for Defence
AppointerPrime Minister
Subject to formal approval by the King-in-Council
Term lengthNot fixed (typically 2–4 years)
Inaugural holderAdmiral Edward Ashmore

The Commander-in-Chief Fleet (CINCFLEET) was the admiral responsible for the operations of the ships, submarines and aircraft of the British Royal Navy from 1971 until April 2012. The command's most pressing challenge for most of its existence was the threat of a third Battle of the Atlantic; perhaps its most prominent war was in the Falklands in 1982. The post was subordinate to the First Sea Lord and Chief of Naval Staff, the professional head of the Navy. In its last years, as the Navy shrank, more administrative responsibilities were added.

In April 2012, the post was abolished. Its responsibilities were taken over by a three-star vice admiral, the Fleet Commander and Deputy Chief of Naval Staff.

History

Prior to 1964 responsibility for British naval command lay with the Admiralty Naval Staff. Following the merger of the Admiralty in 1964 into the new Ministry of Defence the Admiralty became the Navy Department.[1][2]

In November 1971, force reductions resulted in the Western Fleet being amalgamated with the Far East Fleet. It was to be commanded by a four star admiral who held the title Commander-in-Chief Fleet,[3] with his headquarters at the Northwood Headquarters, Middlesex, England. Previous to November 1971, on 1 May 1971 CINCWF had already assumed responsibility for the administration of ships in the Far East Fleet. From 1971-72 CINCFLEET directed Flag Officer, Carriers and Amphibious Ships; Flag Officer First Flotilla; Flag Officer, Second Flotilla; Flag Officer Submarines; the Hydrographer of the Navy, Rear Admiral Geoffrey Hall (all survey vessels); Flag Officer Sea Training (all ships in workup at Portland); and Captain, Mine Countermeasures.[4] Operational control was delegated to FOSNI, Flag Officer Plymouth, Flag Officer Gibraltar, Flag Officer Malta, Senior Naval Officer West Indies, Commander, ANZUK Naval Forces, and Commodore-in-Charge, Hong Kong.[4]

In 1976, a Task Group was dispatched to the Middle East consisting of two destroyers and six frigates. The following year, four frigates – Mohawk, Zulu, HMS Cleopatra and Amazon – visited Salalah and Muscat in Oman and Basra in Iraq.[5]

The Flag Officer Gibraltar, and Gibraltar Naval Base Commander, a Rear Admiral, double-hatted as NATO's Commander Gibraltar Mediterranean (COMGIBMED).[6] In the late 1980s two small patrol craft, HMS Cormorant and HMS Hart, were reported as being attached to FO Gibraltar.[7]

The post of CINCFLEET also was assigned the NATO appointments of Commander-in-Chief, Eastern Atlantic Area (CINCEASTLANT) and Commander-in-Chief Channel (CINCHAN).[8] On 1 July 1994, the Channel Command was disestablished: however most of its subordinate commands remained in existence although reshuffled: most of the headquarters were absorbed within Allied Command Europe particularly as part of the new Allied Forces Northwestern Europe.[9]

In 1992 Fleet Headquarters moved to Portsmouth. In 2005, the Second Sea Lord, reduced in rank from full Admiral to Vice-Admiral, came under CINCFLEET's command, a situation that lasted until the Levene reforms of 2012.[10]

Responsibilities

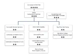
Structure in 2010

Full command of the Fleet and responsibility for the Fleet element of military operational capability including the Royal Marines and the Royal Fleet Auxiliary, was delegated to Commander-in-Chief Fleet, as is described in official descriptions circa 2010.[11] In 1971 after the amalgamation of the Western and Far East Fleets the headquarters was established at Northwood, in the London Borough of Hillingdon (HMS Warrior). Both the CINCFLEET and CINCEASTLANT staffs were co-located there.[12]

By the early 21st century the headquarters was split. In 2002 a new Command Headquarters, the Navy Command Headquarters Building at HMS Excellent in Portsmouth[11] was completed. Thereafter the headquarters was split between the Command HQ and CINCFLEET's Operational Headquarters at Northwood, co-located with the Permanent Joint Headquarters.[11]

By the 2010s, CINCFLEET was supported by:[11]

Collectively, COMUKMARFOR, COMUKAMPHIBFOR, Commander UK Task Group (COMUKTG), and the 3 Commando Brigade Headquarters comprised the "Fleet Battle Staff".[17]

Commanders-in-Chief Fleet

The Commanders-in-Chief were:[18]

Most are listed at their final service rank, not at their rank as CINCFLEET, an admiral's position.

Image Rank Name Term began Term ended
Admiral of the Fleet Sir Edward Ashmore November 1971 December 1973
Admiral of the Fleet Sir Terence Lewin December 1973 October 1975
Admiral of the Fleet Sir John Treacher October 1975 March 1977
Admiral Sir Henry Leach March 1977 May 1979
Admiral Sir James Eberle May 1979 April 1981
Admiral of the Fleet Sir John Fieldhouse April 1981 October 1982
Admiral Sir William Staveley October 1982 June 1985
Admiral Sir Nicholas Hunt June 1985 May 1987
Admiral Sir Julian Oswald May 1987 April 1989
Admiral Sir Benjamin Bathurst April 1989 January 1991
Admiral Sir Jock Slater January 1991 December 1992
Admiral Sir Hugo White December 1992 June 1995
Admiral Sir Peter Abbott October 1995 September 1997
Admiral Sir Michael Boyce September 1997 September 1998
Admiral Sir Nigel Essenhigh September 1998 November 2000
Admiral Sir Alan West November 2000 September 2002
Admiral Sir Jonathon Band September 2002 November 2005
Admiral Sir James Burnell-Nugent November 2005 November 2007
Admiral Sir Mark Stanhope November 2007 June 2009
Admiral Sir Trevor Soar[19] June 2009 January 2012
Admiral Sir George Zambellas[20] January 2012 April 2012

Deputy Commander-in-Chief, and Chief of Staff

Deputy Commanders have included:[18]

Chiefs of Staff

The Commander-in-Chief, Fleet's principal staff officer was the Chief of Staff, Fleet, responsible for coordinating the supporting staff of Fleet Headquarters from November 1971 to 2012.[21]

# post holder dates notes/ref
1. Chief of Staff Fleet 1971–2012 In 1990 became a joint title of the Deputy C-in-C[22]
2. Chief of Staff, (Warfare) Fleet 2002–2006 became CoS Capability[23]
3. Chief of Staff (Capability) Fleet 2006–2012 [24]
4. Assistant Chief of Staff, Operations 1971–2010 became ACOS Operations (Navy) in 2002[25]
5. Assistant Chief of Staff, Plans 1971–2012 [26]
6. Assistant Chief of Staff, Warfare 1973–2012 [27]
7. Command Secretary, Fleet 1971–2012 [28][29]

Subordinate commands

At various times included:[30][31][32][33][34]


# post holder see dates
1. Chaplain of the Fleet and Director-General Naval Chaplaincy Services 1971-2012
2. Commandant General Royal Marines 1971-2012
3. Commander British Forces Gibraltar 1992-2012
4. Commander Operations 1993-2012
5. Commander UK Amphibious Forces 2001-2012
6. Commander United Kingdom Maritime Forces 2001-2012
7. Flag Officer, Carriers and Amphibious Ships 1971-1979
8. Flag Officer First Flotilla 1971-1990
9. Flag Officer Naval Air Command 1971-2010
10. Flag Officer Gibraltar and Gibraltar Naval Base Commander 1971-1992
11. Flag Officer Scotland, Northern England, Northern Ireland 1996-2012
12. Flag Officer Scotland and Northern Ireland 1971-1996
13. Flag Officer Sea Training 1971-2012
14. Flag Officer, Second Flotilla 1971-1992
15. Flag Officer Submarines 1971-1991
16. Flag Officer, Surface Flotilla 1990-2002
17. Flag Officer, Third Flotilla 1979-1992

Structure charts

Flag Officer First Flotilla, 1989

The Leander-class frigate HMS Phoebe in the Hampton Roads

The Flag Officer First Flotilla (FOF1) was a rear admiral based HMNB Portsmouth who commanded the navy's First Flotilla.

Flag Officer, Second Flotilla, 1989

The Type 42 destroyer HMS Birmingham entering Port Everglades in Florida

The Flag Officer, Second Flotilla was a rear admiral based HMNB Devonport who commanded the navy's Second Flotilla.

Flag Officer, Third Flotilla, 1989

HMS Invincible during NATO exercise Dragon Hammer 90

The Flag Officer, Third Flotilla was a rear admiral based at HMNB Portsmouth who doubled as NATO Commander Anti-Submarine Warfare Striking Force. In 1989 Vice Admiral Alan Grose held this appointment.

Flag Officer Scotland and Northern Ireland, 1989

The Hunt-class mine countermeasures vessel HMS Quorn leaving port

The Flag Officer Scotland and Northern Ireland (FOSNI) was a vice admiral based at RAF Pitreavie Castle, who commanded the navy's units in Scotland and Northern Ireland and double-hatted as Naval Base Commander at Rosyth, NATO Commander Northern Sub-Area (NORLANT) and Commander Nore Sub-Area Channel (NORECHAN).[38] The main unit under his command was the Mine Countermeasures Flotilla based at Royal Naval Dockyard Rosyth on the Firth of Forth, which was commanded by a commodore. Additionally the Second Flotilla's 3rd Destroyer Squadron was based at RN Dockyard Rosyth. In war FOSNI would have been one of two naval operational commands, with the other being Flag Officer Plymouth.

Flag Officer Plymouth, 1989

The Flag Officer Plymouth was a vice admiral based at Admiralty House, who commanded the navy's units in England and Wales and double-hatted as Naval Base Commander Devonport, NATO Commander Central Sub-Area (CENTLANT) and Commander Plymouth Sub-Area Channel (PLYMCHAN).[39][40] In war Flag Officer Plymouth would have been one of two naval operational commands, with the other being Flag Officer Scotland and Northern Ireland.

Flag Officer Submarines, 1989

The Flag Officer Submarines was a rear admiral based at Northwood Headquarters, who commanded the Royal Navy Submarine Service and double-hatted as NATO Commander Submarine Force Eastern Atlantic (COMSUBEASTLANT).

Flag Officer Naval Air Command, 1989

A Sea King HAS.6 from 814 Naval Air Squadron armed with torpedoes at RNAS Culdrose

The Flag Officer Naval Air Command was a rear admiral based at RNAS Yeovilton, who commanded the Fleet Air Arm.

Commandant General Royal Marines, 1989

Royal Marines during an exercise in Scotland

The Commandant General Royal Marines, in 1989 Lieutenant General Sir Martin Garrod based at Whitehall, was the service head of the Royal Marines. In 1991 their structure was described as "very top heavy. They have nearly 8,000 men to put 2,400 in the field...they have three 'tied' generals, the Commandant General, a major general as his chief of staff, and a major general commando forces."[42]

References

  1. ^ Stationery Office, H.M. (31 October 1967). The Navy List. Spink and Sons Ltd, London, England. pp. 524–532.
  2. ^ Lagassé, Paul, ed. (2000). "Admiralty". The Columbia encyclopedia (6. ed.). [New York]: Columbia Univ. Press u.a. ISBN 978-0787650155.
  3. ^ "Maritime Affairs". The Army Quarterly and Defence Journal. 101: 404. 1971.
  4. ^ a b Moland 1972.
  5. ^ "The Middle East is in turmoil, yet the Royal Navy is abandoning it for the first time in generations". The Telegraph. 26 July 2025. Retrieved 26 July 2025.
  6. ^ Jane's Defence Weekly. Vol. 8. 1987. p. 489. Retrieved 24 November 2017.
  7. ^ "Gibraltar Squadron celebrates 25-year anniversary". Ministry of Defence. 21 September 2010. Retrieved 26 July 2025.
  8. ^ NATO Handbook07. 25 March 1993. Archived from the original on 11 June 2016. Retrieved 29 May 2008.
  9. ^ Young, Thomas-Durrell (1 June 1997). "Command in NATO After the Cold War: Alliance, National, and Multinational Considerations". U.S. Army Strategic Studies Institute. p. 11. Archived from the original on 10 June 2007. Retrieved 26 April 2016.
  10. ^ Levene of Portsoken, Lord (1 June 2011). "An independent report into the structure and management of the Ministry of Defence" (PDF). Ministry of Defence. Retrieved 15 June 2022.
  11. ^ a b c d "Navy Command Headquarters". Royal Navy. Archived from the original on 29 May 2010.
  12. ^ "The Military Structure". NATO. Retrieved 7 April 2019.
  13. ^ "Fleet Battle Staff Headquarters". Archived from the original on 13 February 2011.
  14. ^ "Commander UK Maritime Force". Archived from the original on 11 February 2011.
  15. ^ "Cougar". Archived from the original on 11 December 2010.
  16. ^ "New Admiral Visits Fleet Flagship". Archived from the original on 12 June 2011.
  17. ^ "Commander UK Amphibious Force". Archived from the original on 16 March 2011.
  18. ^ a b c "Royal Navy Senior Appointments" (PDF). Archived from the original (PDF) on 15 March 2012.
  19. ^ "Admiral Sir Trevor Soar takes up Navy fleet position". Portsmouth News. 11 June 2009. Archived from the original on 12 September 2012. Retrieved 12 June 2009.
  20. ^ "Admiral George Zambellas takes up role as CinC Fleet". British Forces News. 6 January 2012. Archived from the original on 3 February 2012. Retrieved 11 January 2012.
  21. ^ Mackie, Colin (January 2019). "Royal Navy Senior Appointments from 1865" (PDF). gulabin. C. Mackie. Retrieved 12 February 2019.
  22. ^ Mackie 2019 p.135-136.
  23. ^ Mackie 2019 p.135.
  24. ^ Mackie 2019 p.135-136.
  25. ^ Mackie 2019 p.135-136.
  26. ^ Mackie 2019 p.135-136.
  27. ^ Mackie 2019 p.135-136.
  28. ^ The Civil Service Yearbook 1998 p.164.
  29. ^ The Civil Service Yearbook 2002 p.170.
  30. ^ Paxton, J. (2016). The Statesman's Year-Book 1987-88. Springer. p. 1303. ISBN 9780230271166.
  31. ^ Brown, David (1987). The Royal Navy and Falklands War. Pen and Sword. p. 53. ISBN 9781473817791.
  32. ^ Eberle, Sir James (2007). Wider horizons: naval policy & international affairs. Roundtuit Publishing. p. 16. ISBN 9781904499176.
  33. ^ Roberts, John (2009). Safeguarding the Nation: The Story of the Modern Royal Navy. Seaforth Publishing. p. 236. ISBN 9781848320437.
  34. ^ Paxton, J. (2016). The Statesman's Year-Book 1990-91. Springer. p. 1315. ISBN 9780230271197.
  35. ^ a b c Smith, Gordon (12 July 2015). "Royal Navy Organisation and Ship Deployment 1947–2013: Summary of Fleet Organization 1972–1981". www.naval-history.net. Gordon Smith. Retrieved 31 December 2017.
  36. ^ Watson, Graham. "Royal Navy Organisation and Ship Deployments 1947–2013". Retrieved 29 June 2017.
  37. ^ Sharpe, Richard (1989). Jane's Fighting Ships 1989–1990. Jane's Information Group. p. 651.
  38. ^ "Appointments". Navy News. 1 May 1983. Retrieved 5 July 2017.
  39. ^ "Flag Officer Plymouth". Navy News. 1 August 1982. Retrieved 5 July 2017.
  40. ^ "Notice Board". Navy News. 30 May 1992. Retrieved 5 July 2017.
  41. ^ "World's Air Forces 1989". Flight International: 61–62. 29 November 1989. Retrieved 19 November 2017.
  42. ^ Antony Beevor (1991). Inside the British Army. Corgi Books. p. 240. ISBN 0-552-13818-5.
  • Moland, Commander R.W. (1972). "One Fleet: A Structural Outline". RUSI Journal. 117 (666). DOI: 10.1080/03071847209429770

Further reading

  • Rear Admiral Colin Cooke‐Priest CB (1993). "The naval air command in the 1990s". The RUSI Journal. 138 (2): 53–58. doi:10.1080/03071849308445698. Cooke-Priest was Flag Officer, Naval Aviation.