NOXRED1
| NOXRED1 | |||||||||||||||||||||||||||||||||||||||||||||||||||
|---|---|---|---|---|---|---|---|---|---|---|---|---|---|---|---|---|---|---|---|---|---|---|---|---|---|---|---|---|---|---|---|---|---|---|---|---|---|---|---|---|---|---|---|---|---|---|---|---|---|---|---|
| Identifiers | |||||||||||||||||||||||||||||||||||||||||||||||||||
| Aliases | NOXRED1, C14orf148, NADP-dependent oxidoreductase domain containing 1, NADP dependent oxidoreductase domain containing 1 | ||||||||||||||||||||||||||||||||||||||||||||||||||
| External IDs | MGI: 1918525; HomoloGene: 51388; GeneCards: NOXRED1; OMA:NOXRED1 - orthologs | ||||||||||||||||||||||||||||||||||||||||||||||||||
| |||||||||||||||||||||||||||||||||||||||||||||||||||
| |||||||||||||||||||||||||||||||||||||||||||||||||||
| |||||||||||||||||||||||||||||||||||||||||||||||||||
| |||||||||||||||||||||||||||||||||||||||||||||||||||
| |||||||||||||||||||||||||||||||||||||||||||||||||||
| Wikidata | |||||||||||||||||||||||||||||||||||||||||||||||||||
| |||||||||||||||||||||||||||||||||||||||||||||||||||
NADP-dependent oxidoreductase domain-containing protein 1 is a protein that in humans is encoded by the NOXRED1 gene. An alias of this gene is Chromosome 14 Open Reading Frame 148 (c14orf148)[5]. This gene is located on chromosome 14, at 14q24.3.[5][6] NOXRED1 is predicted to be involved in pyrroline-5-carboxylate reductase activity as part of the L-proline biosynthetic pathway.[5] It is expressed in a wide variety of tissues at a relatively low level, including the testes, thyroid, skin, small intestine, brain, kidney, colon, and more.[5]
Gene
NOXRED1 is coded on the minus strand of the human Chromosome 14 from nucleotides 77,394,021-77,423,523.[6] It has a total of 9 exons and 8 introns, and it spans a total of 29,502 bases.[6]
Neighborhood
The gene neighborhood of NOXRED1 includes Transmembrane p24 TraffickingProtein Family Member 8 (TMED8), Sterile Alpha Motif Domain 15 (SAMD15), VPS33B Interacting Protein (VIPAS39), and Activator of HSP90 ATPase Activity 1 (AHSA1).
Transcripts
NOXRED1 has three known mRNA isoforms (table 2).[7] The primary isoform is 2324 bases in length and is composed of 6 exons.[8] Isoform 2[9] and Isoform 3[10] are 1773 and 1770 nucleotides long, respectively.
Proteins

NADP-dependent oxidoreductase domain-containing protein 1 (NOXRED1) is a protein which in humans is encoded by the gene NOXRED1.[11] It is 359 residues long and has a molecular weight of ~39.9 kDa.[11] This protein is enriched in leucine residues, in comparison to other human proteins.[12] NOXRED1 is predicted to localize in the cytoplasm and perform functions involving pyrroline-5-carboxylate reductase.[7] From residues 78-189, NOXRED1 contains the conserved protein domain family pyrroline-5-carboxylate reductase (ProC).[11]
Protein isoforms
NOXRED1 has three known protein isoforms (Table 2).[11][13][14] Isoform 1 is the largest and most abundant.[11]
| Isoform | Accession Number | mRNA Length (nucleotides) | Accession Number | Protein Length (amino acids) | Molecular Weight (kDa) |
|---|---|---|---|---|---|
| 1 | NM_001113475.3 | 2324 | NP_001106946.1 | 359 | 39.9 |
| 2 | NM_001394980.1 | 1773 | XP_011534731.1 | 269 | 29.8 |
| 3 | XM_011536429.4 | 1770 | XP_016876458.1 | 234 | 25.9 |
Isoforms of NOXRED1. Information obtained from NCBI Nucleotide[15] and NCBI Protein[16] databases.
Protein level expression
Primary Antibody Data
ThermoFisher Scientific has developed a human polyclonal antibody targeting NOXRED1.[17] It can be used for a variety of different functions, including immunocytochemistry, immunohistochemistry, immunoprecipitation, and western blotting.[17] Additionally, the Human Protein Atlas database shows immunocytochemistry produced images of NOXRED1 within the A549, MCF-7, and U2OS cell lines[18]
The Allen Brain Institute shows that NOXRED1 is expressed at a moderate level throughout the Mus musculus brain[19]
Protein interactions
Some predicted proteins that interact with the human NOXRED1 are Delta-1-pyrroline-5-carboxylate synthase and ornithine aminotransferase.[20] Delta-1-pyrroline-5-carboxylate synthase catalyzes the conversion of glutamate to delta-1-pyrroline-5-carboxylate synthase.[21] Ornithine aminotransferase is an enzyme that converts arginine and ornithine into glutamate and GABA.[22] Both of these proteins are involved in the proline biosynthesis pathway.[21][22]
Homology and evolution
Paralogs
NOXRED1 has three orthologs. Pyrroline-5-carboxylate reductase 1 (PYCR1), pyrroline-5-carboxylate reductase 2 (PYCR2), and pyrroline-5-carboxylate reductase 3 (PYCR3) all are also involved in the synthesis of proline from pyrroline-5-carboxylate.[23][24][25] PYCR1 is located at 17q25.3,[23] PYCR2 is located at 1q42.12,[24] and PYCR3 is located at 8q24.3.[25]
| Gene | Genus and Species | Protein Accession Number | Sequence Length (aa) | % Sequence Identity to Human Protein | % Sequence Similarity to Human Protein |
|---|---|---|---|---|---|
| NOXRED1 | Homo sapiens | NP_001106946.1 | 359 | 100 | 100 |
| PYCR2 | Homo sapiens | NP_037460.2 | 320 | 15.4 | 23.3 |
| PYCR3 | Homo sapiens | NP_075566.3 | 274 | 13.6 | 23.8 |
| PYCR1 | Homo sapiens | NP_008838.2 | 319 | 13.2 | 20.6 |
Paralogs of NOXRED1. Percent sequence identity and similarity were calculated using EMBOSS Needle[26].

Orthologs
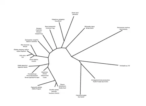
NOXRED1 was found to be highly conserved throughout history—there are existing orthologs within mammals, aves, reptiles, amphibians, bony fish, cartilaginous fish, trichoplaxes, and some invertebrates.[27][28] Interestingly, orthologs were not able to be found in one of the three orders of amphibians—Urodela.[27] Additionally, orthologs were not able to be found in insects, fungi, protists, plants, bacteria, or archaea25.[27] Listed in a table are a list of 20 different NOXRED1 protein orthologs from a diverse array of species, including mammals, aves, reptiles, amphibians, different classes of fish, and invertebrates.
| Genus and Species | Common Name | Taxonomic Class | Taxonomic Order | DOD (MYA) | Accession Number | AA Sequence Length | % Sequence Identity to Human Protein | % Sequence Similarity to Human Protein |
|---|---|---|---|---|---|---|---|---|
| Homo sapiens | Human | Mammalia | Primata | 0 | NP_001106946.1 | 359 | 100 | 100 |
| Mus musculus | Mouse | Mammalia | Rodentia | 87 | NP_082020.1 | 366 | 60.6 | 76.9 |
| Felis catus | Cat | Mammalia | Carnivora | 94 | XP_019688936.1 | 381 | 72 | 79.3 |
| Elephas maximus indicus | Indian Elephant | Mammalia | Proboscidea | 99 | XP_049755695.1 | 384 | 69.4 | 77.2 |
| Struthio camelus australis | Southern Ostrich | Aves | Struthioniformes | 319 | XP_009673940.1 | 345 | 44 | 60.4 |
| Oxyura jamaicensis | Ruddy Duck | Aves | Anseriformes | 319 | XP_035184255.1 | 392 | 43.8 | 56.8 |
| Pygoscelis adeliae | Adélie penguin | Aves | Spheniscoformes | 319 | XP_009317781.1 | 323 | 34.4 | 48.8 |
| Mauremys mutica | Yellow Pond Turtle | Reptilia | Testudines | 319 | XP_044872068.1 | 372 | 47.5 | 65.3 |
| Protobothrops mucrosquamatus | Brown Spotted Pit Viper | Reptilia | Serpentes | 319 | XP_029139298.1 | 388 | 39.8 | 58.8 |
| Gekko japonicus | Japanese Gecko | Reptilia | Squamata | 319 | XP_015273827.1 | 403 | 37.6 | 56.6 |
| Geotrypetes seraphini | Gaboon Caecilian | Amphibia | Gymnophiona | 353 | XP_033807528.1 | 371 | 45.2 | 59.7 |
| Xenopus tropicalus | Western Clawed Frog | Amphibia | Anura | 353 | NP_001072734.1 | 344 | 40.9 | 56.5 |
| Rana temporaria | Common Frog | Amphibia | Anura | 353 | XP_040189126.1 | 367 | 36.2 | 52.4 |
| Polypterus senegalus | Gray bichir | Actinopterygii | Polypteriformes | 431 | XP_039598035.1 | 364 | 39.8 | 57.3 |
| Danio rerio | Zebrafish | Actinopterygii | Cypriniformes | 431 | XP_005169929.1 | 333 | 36.8 | 53.8 |
| Rhincodon typus | Whale Shark | Chondrichthyes | Orectolobiformes | 464 | XP_020369405.1 | 365 | 33.3 | 50.6 |
| Petromyzon marinus | Sea Lampray | Hyperoartia | Petromyzontiformes | 599 | XP_032812106.1 | 359 | 25.7 | 37 |
| Strongylocentrotus purpuratus | Pacific Purple Sea Urchin | Echinoidea | Echinoida | 619 | XP_011675891.2 | 380 | 28.3 | 47.3 |
| Trichoplax sp. H2 | Trichoplax H2 | Trichoplax | - | 661 | RDD44387.1 | 382 | 28.2 | 46.1 |
| Crassostrea gigas | Sea Oyster | Bivalvia | Ostreida | 694 | XP_011447367.2 | 366 | 31.6 | 49.7 |
Table 1. Orthologs of NOXRED1. Orthologs are grouped by taxonomic class and then sorted first by increasing date of divergence (MYA) and second by percent sequence identity to the human protein. Date of divergence was calculated using the pairwise divergence median time from Timetree.org.[29] Percent sequence identity and similarity were calculated using EMBOSS Needle.[26]
Function/Biochemistry
The human NOXRED1 protein is predicted to play a role in the L-proline biosynthesis pathway.[11]
Clinical significance
NOXRED1 has a few clinically significant associations. Chen et al., 2020 found that the variant rs8012548 (an intron variant) within NOXRED1 is significantly associated withcutaneous melanoma specific survival, meaning that patients with cutaneous melanoma who have carry rs8012548 are less likely to perish due to the disease.[30] Tabe-Bordbar et al., 2020 found that rs12890411 within intron 5 of NOXRED1 lies within an Estrogen Receptor Alpha (Erα) enhancer region.[31] This variant is an eQTL for breast cancer, and it at least partially decreases the binding affinity of the transcription factor RELA.[31] Yuan et al., 2021 predicted that NOXRED1 influences the pathogenesis of Alzheimer's disease and mild cognitive impairment by increasing oxidative stress within the limbic region.[32] Nacita et al., 2015 reported that a patient with the interstitial deletion of 14q24-14q32 exhibits developmental and neurological delays, face dysmorphology, and epilepsy.[33] Relating to the transcript, MacNair et al., 2016 found that NOXRED1 is downregulated in the motor neurons in mice with a TDP-43 mutation related to amyotrophic lateral sclerosis (ALS).[34] Relating to the protein, Vandenbrouck et al., 2016 found that NOXRED1 is found within the proteome of human spermatozoa.[35]
References
- ^ a b c GRCh38: Ensembl release 89: ENSG00000165555 – Ensembl, May 2017
- ^ a b c GRCm38: Ensembl release 89: ENSMUSG00000072919 – Ensembl, May 2017
- ^ "Human PubMed Reference:". National Center for Biotechnology Information, U.S. National Library of Medicine.
- ^ "Mouse PubMed Reference:". National Center for Biotechnology Information, U.S. National Library of Medicine.
- ^ a b c d "NOXRED1 NADP dependent oxidoreductase domain containing 1 [Homo sapiens (human)] - Gene - NCBI". www.ncbi.nlm.nih.gov. Retrieved 2022-09-18.
- ^ a b c "Human hg38 chr14:77,394,021-77,423,523 UCSC Genome Browser v437". genome.ucsc.edu. Retrieved 2022-09-28.
- ^ a b "AceView: Gene:C14orf148, a comprehensive annotation of human, mouse and worm genes with mRNAs or ESTsAceView". www.ncbi.nlm.nih.gov. Retrieved 2022-09-28.
- ^ "Homo sapiens NADP dependent oxidoreductase domain containing 1 (NOXRED1), transcript variant 1, mRNA". 2022-06-10.
- ^ "Homo sapiens NADP dependent oxidoreductase domain containing 1 (NOXRED1), transcript variant 2, mRNA". 2022-08-20.
- ^ "PREDICTED: Homo sapiens NADP dependent oxidoreductase domain containing 1 (NOXRED1), transcript variant X3, mRNA". 2022-04-05.
- ^ a b c d e f "NADP-dependent oxidoreductase domain-containing protein 1 isoform X1 [ - Protein - NCBI". www.ncbi.nlm.nih.gov. Retrieved 2022-09-18.
- ^ "SAPS < Sequence Statistics < EMBL-EBI". www.ebi.ac.uk. Retrieved 2022-12-12.
- ^ "NADP-dependent oxidoreductase domain-containing protein 1 isoform X2 [ - Protein - NCBI". www.ncbi.nlm.nih.gov. Retrieved 2022-12-08.
- ^ "NADP-dependent oxidoreductase domain-containing protein 1 isoform X3 [ - Protein - NCBI". www.ncbi.nlm.nih.gov. Retrieved 2022-12-08.
- ^ "Home - Nucleotide - NCBI". www.ncbi.nlm.nih.gov. Retrieved 2022-12-08.
- ^ "Home - Protein - NCBI". www.ncbi.nlm.nih.gov. Retrieved 2022-12-08.
- ^ a b "Anti-NOXRED1 Antibodies | Invitrogen". www.thermofisher.com. Retrieved 2022-12-08.
- ^ "Subcellular - NOXRED1 - The Human Protein Atlas". www.proteinatlas.org. Retrieved 2022-12-08.
- ^ "ISH Data :: Allen Brain Atlas: Mouse Brain". mouse.brain-map.org. Retrieved 2022-12-08.
- ^ "Pharos: Target List". pharos.nih.gov. Retrieved 2022-12-11.
- ^ a b "ALDH18A1 aldehyde dehydrogenase 18 family member A1 [Homo sapiens (human)] - Gene - NCBI". www.ncbi.nlm.nih.gov. Retrieved 2022-12-11.
- ^ a b "OAT ornithine aminotransferase [Homo sapiens (human)] - Gene - NCBI". www.ncbi.nlm.nih.gov. Retrieved 2022-12-11.
- ^ a b "PYCR1 pyrroline-5-carboxylate reductase 1 [Homo sapiens (human)] - Gene - NCBI". www.ncbi.nlm.nih.gov. Retrieved 2022-10-22.
- ^ a b "PYCR2 pyrroline-5-carboxylate reductase 2 [Homo sapiens (human)] - Gene - NCBI". www.ncbi.nlm.nih.gov. Retrieved 2022-10-22.
- ^ a b "PYCR3 pyrroline-5-carboxylate reductase 3 [Homo sapiens (human)] - Gene - NCBI". www.ncbi.nlm.nih.gov. Retrieved 2022-10-22.
- ^ a b "EMBOSS Needle < Pairwise Sequence Alignment < EMBL-EBI". www.ebi.ac.uk. Retrieved 2022-10-22.
- ^ a b c "BLAST: Basic Local Alignment Search Tool". blast.ncbi.nlm.nih.gov. Retrieved 2022-10-22.
- ^ "NOXRED1 Gene - GeneCards | NXRD1 Protein | NXRD1 Antibody". www.genecards.org. Retrieved 2022-10-22.
- ^ "TimeTree :: The Timescale of Life". timetree.org. Retrieved 2022-10-22.
- ^ Chen K, Liu H, Liu Z, Bloomer W, Amos CI, Lee JE, et al. (November 2019). "Genetic variants in glutamine metabolic pathway genes predict cutaneous melanoma-specific survival". Molecular Carcinogenesis. 58 (11): 2091–2103. doi:10.1002/mc.23100. PMC 7504905. PMID 31435991.
- ^ a b abe-Bordbar S, Song YJ, Lunt BJ, Prasanth KV, Sinha S (2020-11-09). "Mechanistic analysis of enhancer sequences in the Estrogen Receptor transcriptional program". bioRxiv: 2020.11.08.373555. doi:10.1101/2020.11.08.373555. S2CID 226959729.
- ^ Yuan SX, Li HT, Gu Y, Sun X (June 2021). "Brain-Specific Gene Expression and Quantitative Traits Association Analysis for Mild Cognitive Impairment". Biomedicines. 9 (6): 658. doi:10.3390/biomedicines9060658. PMC 8229744. PMID 34201204.
- ^ Nicita F, Di Giacomo M, Palumbo O, Ferri E, Maiorani D, Vigevano F, et al. (2015-11-24). "Neurological features of 14q24-q32 interstitial deletion: report of a new case". Molecular Cytogenetics. 8 (1): 93. doi:10.1186/s13039-015-0196-6. PMC 4657200. PMID 26604985.
- ^ MacNair L, Xiao S, Miletic D, Ghani M, Julien JP, Keith J, et al. (January 2016). "MTHFSD and DDX58 are novel RNA-binding proteins abnormally regulated in amyotrophic lateral sclerosis". Brain. 139 (Pt 1): 86–100. doi:10.1093/brain/awv308. PMID 26525917.
- ^ Vandenbrouck Y, Lane L, Carapito C, Duek P, Rondel K, Bruley C, et al. (November 2016). "Looking for Missing Proteins in the Proteome of Human Spermatozoa: An Update" (PDF). Journal of Proteome Research. 15 (11): 3998–4019. doi:10.1021/acs.jproteome.6b00400. PMID 27444420.



